Most traditional companies are skilled at creating a career path for key personnel.  It is not generally expected or assumed that an emerging leader would continue to do basically the same kind of work year-after-year.

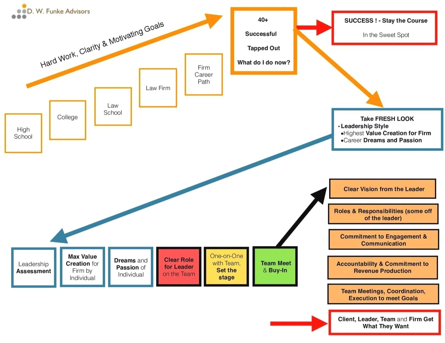
However, in the world of professional services, it is common for an emerging leader to end up, at the age of 40+, at the top of the mountain, probably a partner, well-compensated, working many billable hours and successful by the standards of most people.  

If that person is settled into a role in the firm which maximizes value for the firm and the career matches the passion and career dreams of the person, all is good.  It is when that person is not in a sustainable role that hard work is required to go through the process outlined on the attached document.

The results of this process, when done well, is a leader spending more time doing high-value creation work, the team is energized and engaged and the business is efficient and well-run.  it is worth the effort.